Aller au contenu principal
Recherche
  • Annonceurs
  • e-Archives
  • S'abonner
  • Contact
    • Événements
    • Rétrospectives
  • Place de marché
  • À propos de nous
Thèmes

Réseaux énergétiques

  • Article spécialisé
  • Interview
  • News
  • Opinion

Production

  • Article spécialisé
  • Interview
  • News
  • Opinion

Stockage d'énergie

  • Article spécialisé
  • Interview
  • News
  • Opinion

Consommation

  • Article spécialisé
  • Interview
  • News
  • Opinion

Mobilité

  • Article spécialisé
  • Interview
  • News
  • Opinion

ICT

  • Article spécialisé
  • Interview
  • News
  • Opinion

Electrosuisse

  • Article spécialisé
  • Interview
  • News
  • Opinion
Article spécialisé
ICT

Les défis de l’organisation du travail collaboratif

Méthodologie BIM

Les projets exigeant l’utilisation de la méthodologie BIM sont de plus en plus présents dans le quotidien des bureaux d’ingénieurs, des architectes et des entreprises. La collaboration basée sur les maquettes numériques 3D représente toutefois aujourd’hui encore un défi d’organisation majeur pour tous les acteurs d’un projet. Cet article rappelle quelques points essentiels à respecter.

23.10.2023  | 
Figure:  Architram, Planair, Gitcad
Maquettes architecture et CVSE d’un bâtiment. | Figure:  Architram, Planair, Gitcad

Jean-Philippe Suter

est directeur associé de Gitcad et membre du comité de l’Association des bureaux techniques d’ingénieurs en électricité (ABTIE).

  • Gitcad Sàrl
    1800 Vevey
  • e-mail

De la mise en commun de toutes les maquettes 3D métiers jusqu’à la livraison du jumeau numérique à l’exploitant, un travail colossal est fourni par l’ensemble des acteurs impliqués dans un projet de construction. L’expérience acquise par nombre d’acteurs spécialisés ces dernières années démontre que la mise en œuvre d’un environnement commun des données (Common Data Environment, CDE) est indispensable à la réussite de l’implémentation de la méthodologie BIM.

Cet article aborde spécifiquement les aspects liés à l’organisation du travail collaboratif, et en particulier la mise en œuvre d’une (ou de plusieurs) plateforme(s) collaborative(s), le géoréférencement des maquettes 3D et la gestion des informations utiles à l’exploitation.

Et si on se posait les bonnes questions?

Pour tout processus, qui plus est numérique, il est indispensable de se poser les bonnes questions. En effet, les mandataires et les entreprises impliqués dans un projet de construction doivent trop souvent se soumettre à des exigences dont l’utilité et les objectifs sont peu ou mal définis.

Toute exigence démarre par la question «Quoi?». Prenons un exemple hors du contexte de la construction: «Je veux acquérir le dernier smartphone à la mode.» Se pose-t-on ici réellement aussi les autres questions: pourquoi, qui, comment, où et quand? Or, répondre à la question «Pourquoi?» est pourtant fondamental pour valider la nécessité du «quoi». Dans l’exemple du smartphone, la réponse est peut-être émotionnelle. Dans le cas d’un projet de construction, ne pas avoir de réponse à l’une des questions précitées engendrera inévitablement des problèmes à plus ou moins long terme. Le tableau 1 apporte quelques réponses (non exhaustives) aux questions à se poser dans le cadre des trois thèmes abordés dans cet article.

<b>Tableau 1</b> Définition des objectifs.
Tableau 1 Définition des objectifs.

Mise en œuvre d’une plateforme collaborative

Les raisons de mettre en œuvre une ou plusieurs plateformes collaboratives pour la réalisation d’un projet peuvent être nombreuses et variées en fonction du contexte, des exigences et des besoins. Comme vu précédemment, il est indispensable de définir ces raisons de manière exhaustive et documentée.

Prenons l’exemple de la collaboration basée sur la gestion centralisée des maquettes numériques permettant d’éviter les transferts de fichiers, longs et fastidieux, et garantissant le principe de la source unique de la donnée. Il existe aujourd’hui plusieurs solutions sur le marché permettant d’atteindre cet objectif: certaines très ouvertes et d’autres plus fermées proposées par des éditeurs de logiciels. Il ne s’agit pas ici d’inciter à utiliser des solutions «Open BIM» ou «Closed BIM», mais bien de sensibiliser aux bénéfices attendus lors de la mise en œuvre de ces solutions.

Imaginons qu’il ne soit plus nécessaire de téléverser ou de télécharger des maquettes 3D chaque semaine, et qu’il soit possible de travailler de manière directe et dynamique avec les autres acteurs du projet, comme si tout le monde travaillait sur le même serveur de données: il n’y aurait plus de pertes de temps liées au traitement des fichiers reçus ou aux exports pléthoriques. Imaginons qu’il n’y ait plus à se soucier de savoir si l’on dispose bien de la bonne version des maquettes de ses partenaires et que la synchronisation des livrables à fournir soit presque automatique. Si cela peut paraître utopique à certains, c’est une réalité pour d’autres. Et c’est ce qu’offre l’utilisation d’une plateforme collaborative permettant de travailler localement tout en synchronisant les données dans un environnement commun de données (CDE).

Miser sur l’utilisation d’un CDE – plutôt que sur un processus de dépose et de téléchargement de maquettes 3D sur un drive – permet de gagner du temps, de réduire les erreurs, de faciliter la communication et d’avoir confiance dans les versions dont on dispose. Le seul inconvénient: les coûts en termes de licences, plus élevés que dans le cas du drive.

En plus des bénéfices liés à la collaboration centralisée sur les maquettes 3D, les plateformes collaboratives offrent beaucoup d’autres avantages, notamment en termes d’outils de communication et de gestion des tâches, mais aussi un processus de validation numérique, le suivi de chantier en réalité augmentée, la coordination spatiale numérique multidisciplinaire (détection des collisions), ou encore la visualisation et la compréhension améliorées.

Géoréférencement des maquettes 3D

De manière générale, et même sans parler de géoréférencement, il est nécessaire de définir au minimum un point de référence commun permettant l’assemblage des maquettes numériques 3D. Or, trop souvent, ce sujet est abordé trop tard, alors que les maquettes sont déjà en cours de modélisation. Si avec les logiciels 2D, il est assez facile de corriger le tir en cours de route, ce n’est absolument pas le cas pour les maquettes 3D.

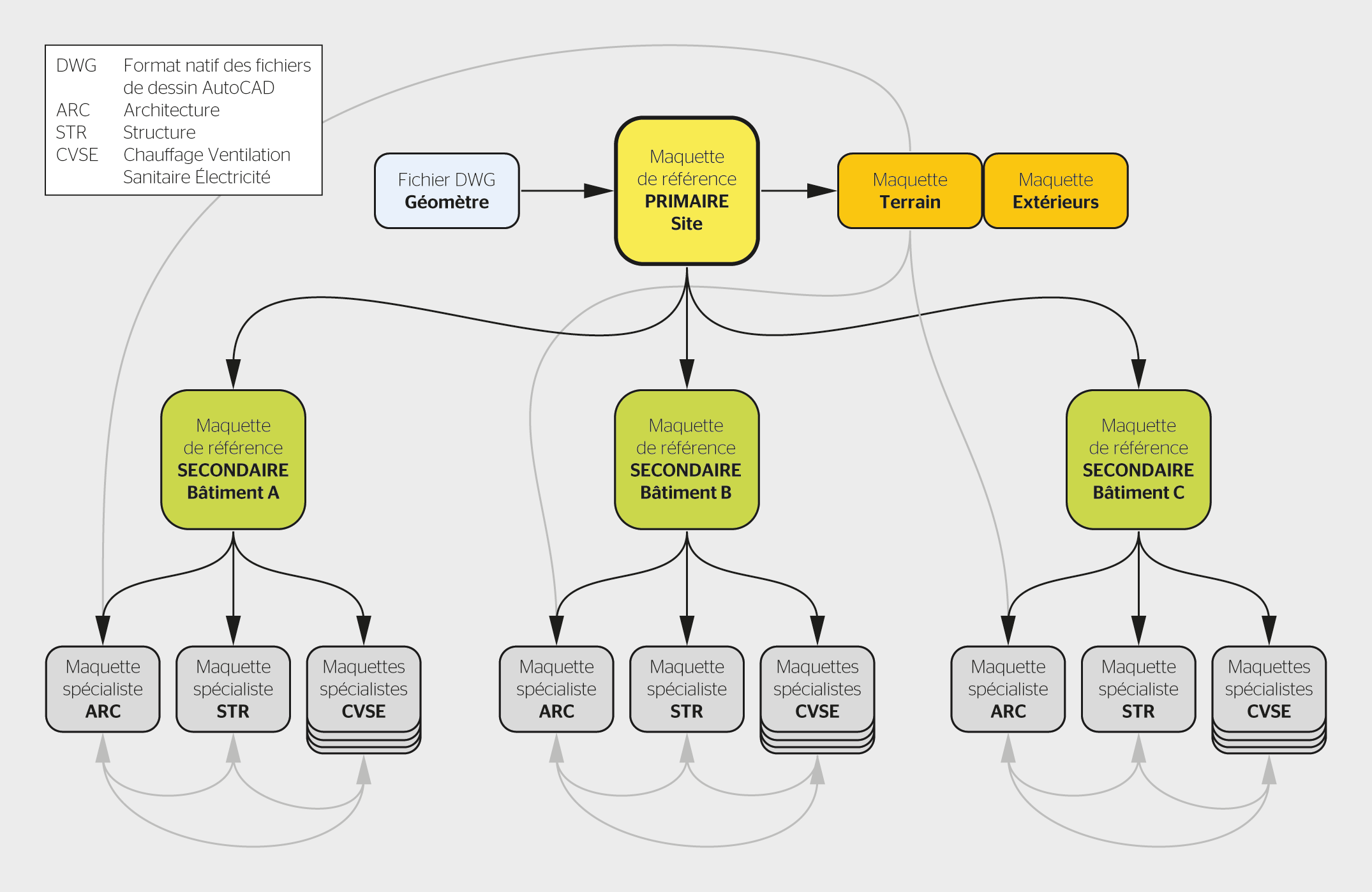
La définition d’un point de référence, qui plus est géoréférencé, nécessite de mettre en place un processus garantissant de manière précoce l’interopérabilité des maquettes 3D, et ce, avant de commencer à modéliser. Bonne nouvelle: pour y parvenir, la solution à mettre en œuvre est assez simple. La figure 1 montre le processus à suivre et les maquettes de références à définir.

<b>Figure 1</b> Principe général de mise en place des maquettes géoréférencées.
Figure 1 Principe général de mise en place des maquettes géoréférencées. | Figure: Gitcad

La clé pour garantir le bon fonctionnement du géoréférencement consiste à bien comprendre que tout commence avec les données extraites d’un géoportail ou fournies par le géomètre du projet. Il est recommandé de mandater un géomètre officiel, qui est le seul à pouvoir garantir l’exactitude des coordonnées topographiques.

Le processus se déroule ensuite comme suit. La première étape est la création de la maquette primaire, avec l’insertion du fichier DWG dans le logiciel de conception, l’importation des coordonnées, la définition du point de topographie principal, la détermination d’au moins deux points de contrôle puis des points de base de projet des bâtiments et, enfin, le placement d’objets 3D à tous les points précités.

La deuxième étape est constituée par la création des maquettes secondaires, basée sur la maquette de référence primaire. Elle débute avec l’insertion de la maquette primaire et l’importation des coordonnées depuis la maquette primaire, et se poursuit avec la définition des niveaux et des axes pour chaque bâtiment et le placement d’un objet 3D au point de base de chaque bâtiment.

La troisième étape, la création des maquettes des spécialistes métiers, repose quant à elle sur la maquette de référence secondaire et suit ce plan: insertion de la maquette de référence secondaire, importation des coordonnées et synchronisation des axes et des niveaux depuis la maquette secondaire, puis placement d’un objet 3D au point de base du bâtiment concerné.

Enfin la dernière étape, la création de liens entre les maquettes, consiste à insérer les maquettes des autres spécialistes en utilisant les coordonnées partagées.

À noter que le processus peut varier pour les maquettes secondaires s’il s’agit de modéliser un bâtiment existant ou un projet de nouvelle construction. La méthode et le résultat restent cependant identiques.

Si le processus est correctement appliqué, il n’y a plus aucun problème d’assemblage. Que ce soit en fichiers natifs ou en IFC (le format d’échange standard utilisé pour les maquettes BIM), la position des références internes des logiciels, des points de topographie, des points de contrôle et des points de base des bâtiments est garantie.

Le contrôle de l’assemblage des maquettes numériques 3D s’appuie sur l’insertion de formes géométriques qui, lorsque tout se passe bien, se compilent et se placent d’elles-mêmes à l’emplacement défini. La figure 2 montre le résultat permettant de contrôler l’assemblage dans un environnement géoréférencé.

<b>Figure 2</b> Exemple de formes géométriques pour l’assemblage des maquettes numériques 3D.
Figure 2 Exemple de formes géométriques pour l’assemblage des maquettes numériques 3D. | Figure: Gitcad

Gestion des informations utiles à l’exploitation

Le transfert d’informations utiles à l’exploitation et à la maintenance du ou des bâtiments constitue l’un des bénéfices majeurs de la méthodologie BIM. À l’heure actuelle, la définition des exigences en matière d’échanges d’informations est en cours de développement pour beaucoup d’acteurs publics ou privés: pour certains à un stade très avancé, et pour d’autres en cours d’initialisation.

La plupart des acteurs précités effectuent un énorme travail pour que les exigences formulées en matière d’échanges d’informations soient de qualité et répondent réellement aux besoins des techniciens de maintenance et des gestionnaires d’installations (facility managers). Le résultat de ces travaux est très souvent exhaustif et bien documenté. Les mandataires reçoivent toutefois encore principalement ces exigences sous forme de tableaux Excel très complexes, de documentation PDF très fournie et de directives difficilement compréhensibles.

Or, il existe aujourd’hui sur le marché des solutions permettant de mettre à la disposition des mandataires des données d’entrées structurées et pouvant être mises en œuvre dans les maquettes numériques de façon automatisée, sans ressaisie d’informations. Ces solutions libèrent les mandataires d’un poids lié à certaines inquiétudes concernant le nombre d’informations à livrer dans les maquettes numériques 3D tout au long du projet. De manière générale, il faudrait pouvoir paraphraser un conseiller fédéral bien connu en disant qu’il faut «aussi peu d’informations que possible», mais «autant que nécessaire».

Si répondre à la série de questions mentionnée en introduction est indispensable, ça l’est encore plus lorsqu’il s’agit de définir les exigences en matière d’informations. En effet, si une information est erronée dans une maquette ou dans une base de données de gestion de maintenance assistée par ordinateur (GMAO), elle remet en cause la confiance dans toutes les autres données, fussent-elles justes. Il est donc impératif de se poser les bonnes questions à propos des ressources disponibles pour en garantir la meilleure exploitation possible, comme le montre le tableau 2 pour le cas d’une information très classique, telle que la date d’installation d’un composant technique.

<b>Tableau 2</b> Transfert des informations pour l’exploitation et la maintenance du bâtiment.
Tableau 2 Transfert des informations pour l’exploitation et la maintenance du bâtiment.

Récolter les bénéfices de la méthodologie BIM

Le sujet de la gestion des informations est très vaste et très complexe. Cet article n’a pas la prétention de répondre de manière exhaustive et détaillée à tous les enjeux et à toutes les contraintes, mais vise plutôt à aider à prendre conscience que, dans le contexte de la méthodologie BIM, il est indispensable de rester simple, et que les exigences doivent être compréhensibles et utilisables par tous les acteurs d’un projet.

En conclusion, la mise en œuvre de la méthodologie BIM implique une grande rigueur et un temps de préparation conséquent à ne pas négliger. Investir suffisamment de temps et de ressources dans les phases précoces d’un projet afin d’organiser au mieux le travail collaboratif – notamment en ce qui concerne la mise en œuvre d’une plateforme collaborative, le géoréférencement des maquettes 3D et la gestion des informations utiles à l’exploitation – permet d’éviter des erreurs et des pertes de temps dans les phases suivantes. Ce n’est qu’ainsi qu’il sera possible de récolter les bénéfices attendus de la méthodologie BIM.

Téléchargements

  • 2023_7_Suter_Les_defis_de_l_organisation_du_travail_collaboratif (PDF)

Ceci pourrait également vous intéresser

Vers un photovoltaïque encore plus durable
08.12.2025 Alexis Barrou

Vers un photovoltaïque encore plus durable

Un outil numérique pour écoconcevoir des panneaux solaires.

Résilience du réseau face aux black-out
02.05.2025 David Wannier

Résilience du réseau face aux black-out

Plateforme de visualisation et de simulation pour les crises énergétiques.

Publicité
Advertorials
  • Protection des données
  • Impressum
Recherche
Thèmes
Article spécialisé Interview News Opinion Alle sehen
Article spécialisé Interview News Opinion Alle sehen
Article spécialisé Interview News Opinion Alle sehen
Article spécialisé Interview News Opinion Alle sehen
Article spécialisé Interview News Opinion Alle sehen
Article spécialisé Interview News Opinion Alle sehen
Article spécialisé Interview News Opinion Alle sehen
Événements Rétrospectives Alle sehen
Place de marché
À propos de nous
Annonceurs e-Archives S'abonner Contact